메인메뉴 바로가기
본문내용 바로가기
강원특별자치도 - 청소년활동진흥센터
메뉴 열기
메뉴 닫기
센터소개
센터소개
청소년 헌장
미션 및 비전
조직도
찾아오시는 길
청소년성장활동
청소년지도자 역량강화
맞춤형 직무교육 및 지도자 교류활동
학습활동 동아리 지원
청소년활동 실태 및 요구조사
청소년활동 실태 및 요구조사
프로그램 개발보급
청소년정책참여
청소년참여위원회
참여기구연수·정책제언대회
청소년 정책 제언 현황
청소년자원봉사
터전관리
자원봉사 교육 및 운영
자기주도형 봉사활동
강원특별자치도 청소년자원봉사대회
청소년 포상제
청소년 교류활동
청소년단오축제 D.Y.F
청소년활동 홍보서포터즈단
청소년국제·국내 교류활동
청소년활동 네트워크
강원특별자치도 청소년지도자대회
우리동네 Youth-Up
학교 교과과정 연계
청소년 시설 협의회
청소년 SDGs 활동지원
청소년안전활동
청소년활동 안전센터
청소년수련활동인증제
청소년수련활동신고제
청소년활동 안전지원
청소년어울림마당 모니터링
청소년근로보호센터
청소년근로보호사업
행복일터 리스트
청소년근로보호 상담신청
지역청소년활동정보
청소년활동안내
청소년활동 서포터즈단
정책뉴스
지역 청소년 통계
지역 청소년 시설
알림마당
공지사항
언론보도
사진갤러리
영상갤러리
발간자료실
서식자료실
교육신청
교육과정
교육신청
로그인
회원가입
사이트맵
검색
페이스북
원주
강릉
유튜브
알림마당
공지사항
언론보도
사진갤러리
영상갤러리
발간자료실
서식자료실
홈
알림마당
공지사항
공지사항
제목
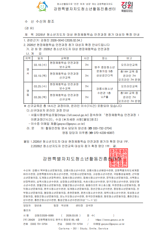
2026년 청소년지도자 대상 현장체험학습 안전과정 참가 대상자 확정 안내
작성자
관리자
작성일
2026-03-05
조회수
438
첨부파일
[공문]2026년 청소년지도자 대상 현장체험학습 안전과정 참가 대상자 확정 안내.pdf
[붙임1]2026년 청소년지도자 대상 현장체험학습 안전과정 참가자 확정 안내.hwp
[붙임2]2026년 청소년지도자 안전교육 대상자 참가 확정 명단.hwp
zxc21easzc.png
116.25 KB
목록으로
SITE MAP
센터소개
센터소개
청소년 헌장
미션 및 비전
조직도
찾아오시는 길
청소년성장활동
청소년지도자 역량강화
맞춤형 직무교육 및 지도자 교류활동
학습활동 동아리 지원
청소년활동 실태 및 요구조사
청소년활동 실태 및 요구조사
프로그램 개발보급
청소년정책참여
청소년참여위원회
참여기구연수·정책제언대회
청소년 정책 제언 현황
청소년자원봉사
터전관리
자원봉사 교육 및 운영
자기주도형 봉사활동
강원특별자치도 청소년자원봉사대회
청소년 포상제
청소년 교류활동
청소년단오축제 D.Y.F
청소년활동 홍보서포터즈단
청소년국제·국내 교류활동
청소년활동 네트워크
강원특별자치도 청소년지도자대회
우리동네 Youth-Up
학교 교과과정 연계
청소년 시설 협의회
청소년 SDGs 활동지원
청소년안전활동
청소년활동 안전센터
청소년수련활동인증제
청소년수련활동신고제
청소년활동 안전지원
청소년어울림마당 모니터링
청소년근로보호센터
청소년근로보호사업
행복일터 리스트
청소년근로보호 상담신청
지역청소년활동정보
청소년활동안내
청소년활동 서포터즈단
정책뉴스
지역 청소년 통계
지역 청소년 시설
알림마당
공지사항
언론보도
사진갤러리
영상갤러리
발간자료실
서식자료실
교육신청
교육과정
교육신청